-
Product DescriptionCompany Info.<>
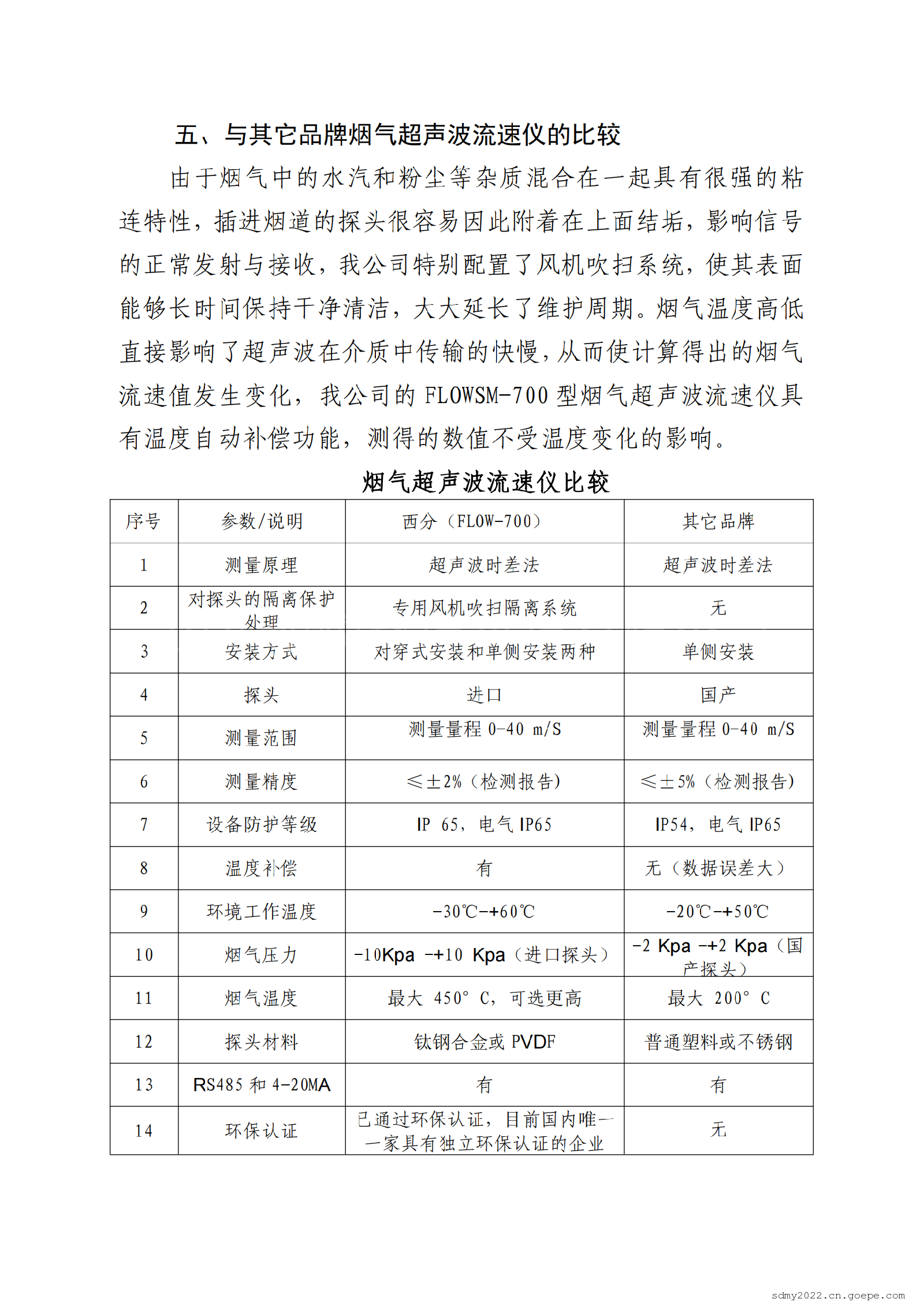
- Model:
- FLOW-700
- Processing customization:
- Yes
- Types:
- Ultrasonic wave
- Measuring range:
- 0-40 m/S m3/h
- Applicable medium:
- flue gas
- Operating temperature:
- -30-+60 ℃
- Name(chinese)
- Name(English)
- Shandong Mingyue Environmental Technology Co., Ltd.
- China credit code
- Identity Verification
- Address
-
Qingdao, Shandong Province, China
- Nearby port
- Qingdao
Shandong Mingyue Environmental Technology Co., Ltd. is a high-tech enterprise specializing in agency analysis, research and development, production, sales, and integrated services. The company always adheres to the development strategy of development and innovation, fully relies on the advantages of human resources, and provides customers with analytical system solutions that are efficient, reliable and cost-effective. Based on new industries, new processes, and the 13th Five-Year National Development Plan, and after years of experience accumulation and innovative development, the company has successfully developed new products and components with intelligence, high reliability, and high cost performance, which can be widely used in metallurgy, Building materials, chemicals, petroleum, power plants, environmental protection, medical and other fields. The company has many customers, mainly including: municipal water quality and atmospheric environment monitoring, domestic and foreign pollution source online monitoring/process analysis system integrators, agents, operation and maintenance providers, instrument manufacturers, thermal power plants, sewage treatment plants, petrochemical plants, steel plants, etc. The company can provide customers with extremely cost-effective analytical instruments, analytical modules, pretreatment components, CEMS complete solutions, water quality analysis complete solutions, industrial process complete solutions and other products. The products can be OEM and ODM and other services are provided.- Name(chinese)
- Name(English)
- Shandong Mingyue Environmental Technology Co., Ltd.
- China credit code
- Identity Verification
- Address
-
Qingdao, Shandong Province, China
- Nearby port
- Qingdao
Shandong Mingyue Environmental Technology Co., Ltd. is a high-tech enterprise specializing in agency analysis, research and development, production, sales, and integrated services. The company always adheres to the development strategy of development and innovation, fully relies on the advantages of human resources, and provides customers with analytical system solutions that are efficient, reliable and cost-effective. Based on new industries, new processes, and the 13th Five-Year National Development Plan, and after years of experience accumulation and innovative development, the company has successfully developed new products and components with intelligence, high reliability, and high cost performance, which can be widely used in metallurgy, Building materials, chemicals, petroleum, power plants, environmental protection, medical and other fields. The company has many customers, mainly including: municipal water quality and atmospheric environment monitoring, domestic and foreign pollution source online monitoring/process analysis system integrators, agents, operation and maintenance providers, instrument manufacturers, thermal power plants, sewage treatment plants, petrochemical plants, steel plants, etc. The company can provide customers with extremely cost-effective analytical instruments, analytical modules, pretreatment components, CEMS complete solutions, water quality analysis complete solutions, industrial process complete solutions and other products. The products can be OEM and ODM and other services are provided. -
Send your message to this supplier*From:*To:
Ms. Kary
*Message:Inquiry
Copyright © 2003 - 2026 Goepe.com All rights reserved.












